trazodone for cats dosage chart
In todays VETgirl online veterinary continuing education blog we interview Dr. Trazodone is effective and considerately safe for treating anxiety and depression in dogs.
Budesonide Or Prednisone Choosing The Right Medication For Your Dogs Ibd Diarrhea In Dogs Pancreatitis In Dogs Ibd
Trazodone 100 mg and placebo treatments were randomized.
. Trazodone is available in generic and brand name options and the most common dosages include 50 100 150 and 300 mg. Remember that The safe dosage of any medicine including Trazodone depends on the dog weight size breed overall health condition and severity of. Lisa Radosta DACVB Board-certified Veterinary Behaviorist at Florida Veterinary Behavior Service on the use of trazodone in catsMost veterinary professionals advocate for sedation for stressed cats as a modality to help with Fear Free however what drugs should we be reaching for and what the.
Trazodone is a SARI Serotonin AntagonistReuptake Inhibitor that is used in the veterinary setting as an additional treatment for anxiety when single therapies or more traditional therapies have failed. According to the veterinarians safe Trazodone for dogs dosage is 25 mglbs to 35mglbs once a day. The purpose of this study was to evaluate the safety and efficacy of oral trazodone for use as a single dose agent for sedation in cats.
Patients with heart kidney or liver disease or closed angle glaucoma should use this medication with caution. The correct dosage for each dog depends on the type of anxiety its suffering from whether prolonged or acute. Yes cats can act paradoxically to the benzodiazepines.
My Clinical Veterinary Advisor 3rd Ed. -Patients should be monitored for withdrawal symptoms when discontinuing therapy. Trazodone for Dogs Dosage.
It is commonly used in anxious dogs in hospital settings and although extensive research has not been done it. Pre- and post-study laboratory values and physical. -Patients should be screened for a personalfamily history of bipolar disorder mania or hypomania prior to initiating treatment.
However in some cases the dose can be increased to 10mg-12mglbs. DESIGN Double-blind placebo-controlled randomized crossover study. Six laboratory cats were given single 50 75 and 100 mg doses of trazodone and placebo.
Plumbs Veterinary Drug Hanbook 8th Ed Plumb 2015 clearly states that this drug isnt used in cats. It looks like acepromazine is your best bet. Trazodone is categorized as a Serotonin 2a antagonistreuptake inhibitor SARI.
Cote 2015 doesnt give a dose of trazadone Desyrel for cats either. ANIMALS 10 healthy client-owned cats. 13 It is available in 50- 100- 150- and 300-mg tablets as well as 150- and 300-mg extended-release tablets.
1 No products are labeled for veterinary. Drugs like the alpha-2 agonists and acepromazine are often used at lower than the FDA-approved dose as profound sedation is not always necessary. However all of the dosages in this chart are commonly used in practice and are referenced in the veterinary literature.
Vets recommend a dosage of between 25mg to 15mg per pound of a dogs body weight. OBJECTIVE To evaluate the efficacy of a single dose of trazodone for reducing anxiety in cats during transport to a veterinary hospital and facilitating handling during veterinary examination. Trazodone HCl also known simply as Trazodone and by the brand names of Oleptro Desyrel is used in dog and cats with behavioral problems or various anxiety related problems including fears and anxiety related to veterinary visits and hospitalization.
Not all of the drugs in these charts are FDA-approved for use in dogs and cats. Side effects may include sedation behavior changes vomiting and priapism. -After an adequate response has been reached dosage may.
Trazodone is available as both brand name and generic formulations. Usually a veterinarian will start an animal on the lowest possible dosage of trazodone to make sure side effects are. Trazodone oral tablets are commonly used off label to treat short-term anxieties or as an adjunctive treatment for behavioral disorders in dogs and cats.
Trazodone is a serotonin 2A antagonist and reuptake inhibitor that has been used in human medicine as a prescription therapy for depression aggression sleeplessness and anxiety since 1981. In a cat the trazodone dosage may range from 50 to 100 mg.
Trazodone For Dogs Great Pet Care
Trazodone Fluoxetine Pet Dog And Cat Medication And Prescription List Petmd Horses Pet Medications Dog Anxiety
Trazodone Generic Tablets 60 Tablets 100 Mg Chewy Com
Though Trazodone Has Generally Been Shown To Be Beneficial And Relatively Safe Here S What To Do If An Animal Is Accide Veterinary Veterinary Medicine Animals
Trazodone For Dogs Pet Hemp Company
Pdf Use Of Oral Trazodone For Sedation In Cats A Pilot Study
Trazodone For Pets And Cats Order Trazodone 50mg
Trazodone For Pets And Cats Order Trazodone 50mg
Trazodone For Dogs Complete Guide
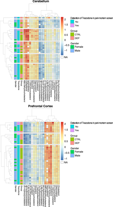
Desmosterol And 7 Dehydrocholesterol Concentrations In Post Mortem Brains Of Depressed People The Role Of Trazodone Translational Psychiatry
Cvc Highlights 3 Ways To Address Canine Fear Related Aggression In Your Clinic
Trazodone Oleptro Desyrel For Dogs And Cats
Table 3 From Use Of Trazodone As An Adjunctive Agent In The Treatment Of Canine Anxiety Disorders 56 Cases 1995 2007 Semantic Scholar
Table 1 From Use Of Trazodone As An Adjunctive Agent In The Treatment Of Canine Anxiety Disorders 56 Cases 1995 2007 Semantic Scholar



